体育游戏app平台纵使面对庞大的市民化压力-开云全站·kaiyun体育(中国)官方网站 登录入口

体育游戏app平台
本文收录于专辑#南边读+#
入户越来越容易了。
11月18日,广州官宣拟出台入户新政,放宽端正。
买房入户、积分入户、租房入户……放眼寰宇,关系入户,各地动作不断。

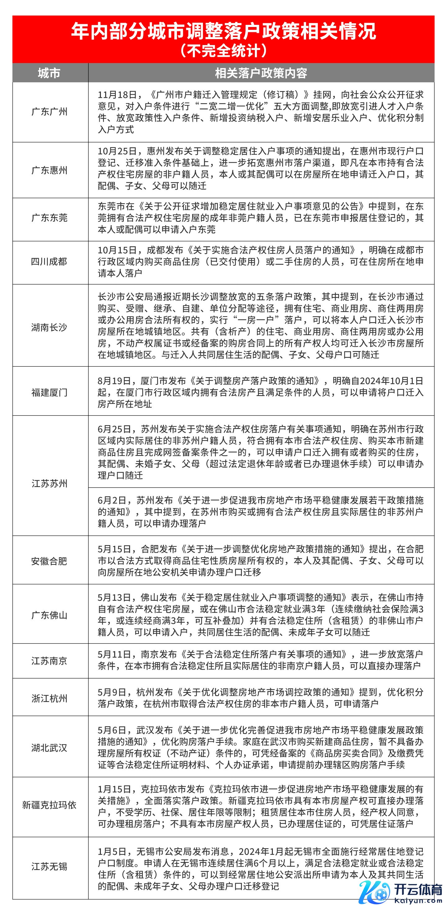
2024年以来,寰宇至少有东莞、佛山、惠州、苏州、南京、无锡、成齐、厦门、合肥、杭州、长沙、武汉等超20地调理放宽入户政策。各地纷繁在进一步深化户籍轨制鼎新上迈出大步。
跟着户籍门槛的责怪,年青东说念主在大城市入户、对等享受群众服务资源有了更多的可能,各大城市的“抢东说念主大战”也在徐徐升温。

一线城市放开
广州成首个
11月18日,《广州市户籍迁入经管章程(改换稿)》(以下简称《章程(改换稿)》)挂网,向社会公众公开征求主张。
手脚政策亮点,《章程(改换稿)》对入户条目进行“二宽二增一优化”调理,即放宽引进东说念主才入户条目、放宽政策性入户条目、新增投资征税入户、新增清平世界入户、优化积分制入户神态。
其中,新增清平世界入户政策,是本着合理有序、渐进限度的原则,实施区域分裂化清平世界入户,对“在白云区、黄埔区、花齐区、番禺区、南沙区、从化区和增城区7个行政区内,领有正当产权住宅房屋且在本市集合交纳社会保障满1年的东说念主员”,可央求入户。
广州拟放宽入户条目,7区内购房并缴社保满1年可入户
广州市社会科学院经济究诘所长处欧江波分析指出,清平世界入户将促进广州房地产商场的健康发展。
在他看来,户籍轨制鼎新带动农村转机东说念主口尤其是其中的常住东说念主口腹地化,有望成为广州市中永久住房需求的遑急支持,将催生和激励一定的新增住房需求,包括蛊卦外地东说念主才到穗干事并购房的新增需求,以及当今租住房屋的非户籍东说念主口购买产权住房的购房需求。
至此,广州成首个放开入户端正的一线城市。
事实上,自2019年广州市迁入户政策制定实施以来,广州户籍东说念主口踏实增长、东说念主口结构合手续优化,年均户籍迁入东说念主口约23万东说念主,户籍东说念主口城镇化率进一步普及。但谈判广州手脚超大城市,区域东说念主口密度踱步不均风景较超越,故有此新动作。

责怪入户门槛,上海也试了下水。
本年8月21日,上海自贸教训区临港新片区举办2024高水平东说念主才发展大会,提到进一步镌汰居住证合手证东说念主入户所需责任年限要求等政策。
现时,寰宇各地齐在落实联系入户政策,有的大大方方,有的相比委婉。
值得确定的是,纵使面对庞大的市民化压力,广州仍是选用走在前头。

“抢东说念主大战”
寰宇打响
本年7月,国务院再发重磅文献——《真切实施以东说念主为本的新式城镇化计策五年行动接洽》,文献明确,5年之内要放灵通宽除个别超大城市外的入户端正,本质以一样居住地登记户口轨制。
事实上,政策未至,各大城市“抢东说念主大战”早已打响。
除广州外,2024年以来,寰宇至少有东莞、佛山、惠州、苏州、南京、无锡、成齐、厦门、合肥、杭州、长沙、武汉等超20个城市调理放宽入户政策。

据各地政府官网公开信息整理。张昶 制图
近些年,各地纷繁出台各式东说念主才政策,或推出政策礼包,蛊卦高校毕业生和高质料东说念主才入户当地,以此普及所在经济社会发展的内涵质料和城市竞争力。
但如今,“抢东说念主”已不仅是抢东说念主才,而是普及内涵愈加平日的东说念主口竞争力。
经济新动能、东说念主口老龄化、政策新调理等身分在这一时空的耦合,导致了“东说念主才大战”的爆发和升级。而不同城市的发展定位和自己资源天赋,则在一定进程上决定了其东说念主口竞争力。

纵不雅寰宇,广州学历入户门槛相对较高,各样化入户道路不及,尚存在较大优化调理空间。
值得关心的是,这次《章程(改换稿)》不仅放宽引进东说念主才入户条目,也责怪了学历门槛,允许大专学历入户。
同期《章程(改换稿)》联结广州产业结构优化升级,取消原有的引进工夫手段东说念主才奇迹目次,将更多的手段文凭纳入引进东说念主才入户的鸿沟,蛊卦更多的手段类东说念主才。以此鼓励更多新业态的出身,鼓励新质出产力发展,为城市可合手续发展注入能源。
一系列精确引才的政策调理,体现了广州秉合手灵通理念,改善环境蛊卦东说念主才的决心。
放开入户端正,不再只面向高学历群体“掐尖”,也不再有絮叨的条目框定,让东说念主口、东说念主才愈加目田地流动,带动临近城市共同起势,从商场经济的层面看,无疑起着积极作用。

发完户口簿
群众服务资源也要跟上
广州究竟能装下几许东说念主?
这一疑问的背后是,当入户潮驾临,城市群众服务资源是否会被挤占?
事实上,这不单是是广州要面对的问题。

在往常,我国城市基本群众服务资源的成就是按户籍东说念主口来成就的,非户籍东说念主口未被统计在东说念主口基数中,这也导致了大城市的常住东说念主口大幅加多后会出现西宾、医疗等资源忙绿的风景。
在广州市社会科学院城市经管究诘所长处黄石鼎看来,东说念主口的加多和流入例必会对城市群众服务建议考验,如安在发展的同期保合手城市的可合手续性,是广州乃至寰宇各城市在徐徐责怪入户门槛经由中,必须念念考的问题。
黄石鼎示意,城市的群众服务水平与社会经济发展水平血脉接续,即产业够不够强,经济够不够阐明,决定了政府提供群众服务的智力和进程,但东说念主口数目和质料对经济发展有获胜影响,独一加多劳能源数目,提妙手才比例,社会经济的高质料发展才简略竣事。
要是说“抢东说念主大战”的上半场像“移大树”,用短平快的神态把现成的东说念主口移植到城市,竣事东说念主的快速相聚;下半场则更需要“育树林”,用更丰富的生态在城市“赞助”东说念主才。
但不论何种神态,跟着可感可及的鼎新逐项落实,一个愈加“流动的中国”,必将迸发更强的活力。
撰文:话题究诘员 古嘉莹 傅鹏 洪钰敏
制图:张昶
经营:何勇荣 丁晓然体育游戏app平台
